八幡小学校
トップページ
学校のようす
情報お届け便
学校経営
学校概要
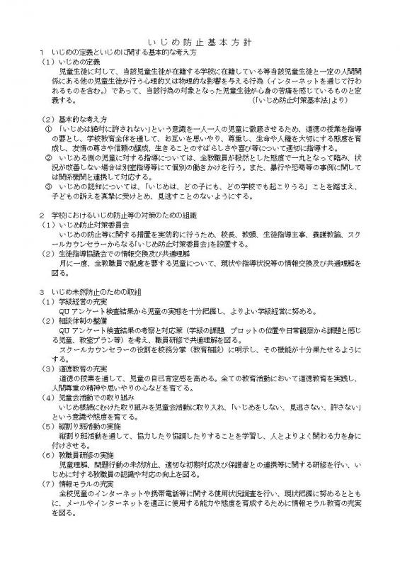
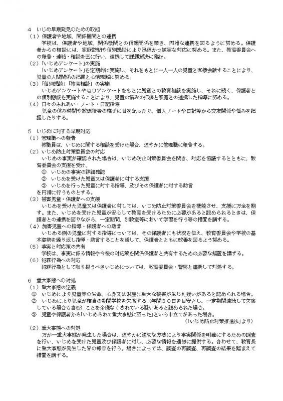
い じ め 防 止 基 本 方 針
相馬市教育委員会
ログイン
トップページ
学校のようす
情報お届け便
学校経営
学校概要
い じ め 防 止 基 本 方 針
相馬市教育委員会
ブログ
1件
5件
10件
20件
カテゴリ
いじめ防止基本方針
2021年4月27日 16時01分